ITIL Foundation
Outline
- Key Concepts of Service Management
- Creating Value
- Service Relationship
- Guiding Principles – Adopt & Adapt
- Four dimensions of Service Management
- ITIL Service Value System
- Service Value Chain Activities
- Nature of Service Value Chain
- Input, Output and Purpose
- Key terms of 18 ITIL Practices
- Understand 7 ITIL Practices

Key Concepts of Service Management
- The nature of value and value co-creation
- Organizations, service providers, service consumers and other stakeholders
- Products and services
- Service relationships
- Value: outcomes, costs and risks
Service
- A means of enabling value co-creation
- by facilitating outcomes that customers want to achieve
- without the customer having to manage specific costs and risks
Service Management
- A set of specialised organisational capabilities
- for enabling value for customers
- in the form of services
Technology is advancing faster today than ever before. Developments such as cloud computing, infrastructure as a service, machine learning, and block chain, have opened fresh opportunities for value creation, and led to IT becoming an important business driver and source of competitive advantage. In turn, this positions IT service management as a key strategic capability.
Value
From customer’s perspective, value consists of utility (fitness for purpose), and warranty (fitness for use) – being available when needed
Utility: what the customer gets (outcomes supported and constraints removed)
Warranty: how is it delivered (availability, capacity, continuity, security)
Who is the Customer?
Organisation: a person or a group of people that has its own functions with responsiblities, authorities and relationships to achieve its objectives
Customer: A person who defines the requirements for a service and takes responsibility for the outcomes of service consumption
User: A person who uses services
Sponsor: A person who authorises budget for service consumption
Value weighting
Affected Outcomes, Costs imposed, Risks imposed
vs
Supported Outcomes, Costs removed, Risks removed
Output: A tangible or intangible deliverable of an activity
Outcome: A result for a stakeholder enabled by one or more outputs
Service Offering
A description of one or more services, designed to address the needs of a target consumer group. A service offering may include:
- Goods – ownship transferred to the consumer
- Access to resources – Access granted or licensed
- Service actions – Performed by the service provider to address a consumer’s needs (e.g. user support)
Service Relationships
A co-operation between a service provider and service consumer. Service relationships include service provision, service consumption and service relationship management.
- Service provision: Activities performed by an organisation to provide services
- Service consumption: Actvities performed by an organisation to consume services
- Service relationship management: Joint activities performed by a service provider and a service consumer to ensure continual value co-creation
A training service improved the skills of the consumer’s employees. The service consumer can use its new or modified resources to create its own products to address the needs of another target consumer group, thus becoming a service provider.
Guiding Principles - Adopt & Adapt
The guiding principles are universally applicable to nearly any initiative and to relationships with all stakeholder groups. For example, the first principle, focus on value, can (and should) be applied to all relevant stakeholders and respective definitions of value, not only to service consumers.
- Adopt – commits to adopting a service-oriented, customer-focused culture. Success in service management is based no a genuine commitment to this change
- Adapt – Stive to understand ITIL best practices, to understand why they are recommended, and then to apply critical thought to adapting those best practices to the organisation’s circumstances, needs, goals and objectives
The reason that best practices can help organizations go further towards service excellence and to go there faster than they might have gone without them is because the organizations are benefiting from the trial and error of a large number of others in similar circumstances. If organizations do not understand the recommended practices well enough, then they cannot determine what can be effectively used in their own organization versus what needs to be either significantly modified or even ignored. Once the ITIL guidance has been understood at a critical level, it is possible to successfully assess its value to a particular organization in the context of its vision, goals, objectives, circumstances and constraints.
Guiding Principles
- Focus on value
- Everything that the organization does needs to map, directly or indirectly, to value for the stakeholders. The focus on value principle encompasses many perspectives, including the experience of customers and users.
- Know how service consumers use each service
- Encourage a focus on value among all staff
- Focus on value during normal operational acticity as well as during improvement initiatives
- Start where you are
- Do not start from scratch and build something new without
considering what is already available to be leveraged. There is likely to be a great deal in the current services, processes, programs, projects and people that can be used to create
the desired outcome. - Look at what exists, using the desired outcome, as the starting point
- How successful practices or services can be replicated or expanded upon
- Apply risk management skills
- Reusing existing: continuation of old behaviours that are damaging to the service
- New: New procedures not being performed correctly
- Recognise if nothing from current state can be reused (very rare)
- Do not start from scratch and build something new without
- Progress iteratively with feedback
- Do not attempt to do everything at once. Even huge initiatives must be accomplished iteratively. By organizing work into smaller, manageable sections that can be executed and completed in a timely manner, it is easier to maintain a sharper focus on each effort.
- Comprehend the whole, but do something – understanding the big picture is important, but so is making progress
- The ecosystem is constantly changing, so feedback is essential
- Fast does not mean incomplete
- Collaborate and promote visibility
- Working together across boundaries produces results that have greater buy-in, more relevance to objectives and better likelihood of long-term success.
- Collaboration does not mean consensus – some organisations are so concerned with getting consensus that they try to make everyone happy and end up either doing nothing or producing something that does not properly suit anyone’s needs
- Communicate in a way the audience can hear
- Decisions can only be made on visible data
- Think and work holistically
- The outcomes achieved by the service provider and service consumer will suffer unless the organization works on the service as a whole, not just on its parts.
- Recognise the complexity of the systems – applying methods and rules designed for a simple system can be ineffective or even harmful in a complex system, where relationships between components are complicated and change more frequently
- Collaboration is key to thinking and working holistically
- Where possible, look for patterns in the needs of and interactions between system elements – draw on knowledge in each area to identify what is essential for success, and which relationships between elements influence the outcomes. With this information, needs can be anticipated, standards can be set and a holistic view point can be achieved
- Automation can facilitate working holistically
- Keep it simple and practical
- If a process, service, action or metric provides no value, or produces no useful outcome, eliminate it.
- Ensure value
- Simplicity is the ultimate sophistication
- Do fewer things, but do them better
- Respect the time of the people involved – a process that is too complicated and bureaucratic is a poor use of the time of the people involved
- Easier to understand, more likely to adopt
- Simplicity is the best route to achieving quick wins – quick wins allow organisations to demonstrate progress and manage stakeholder expectations. Working in an iterative way with feedback will quickly deliver incremental value at regular intervals
- Optimise and automate
- Resources of all types, particularly human resources (HR), should be used to their best effect. Eliminate anything that is truly wasteful and use technology to achieve whatever it is capable of.
- Simplify and/or optimise before automating
- Define your metrics
Four dimensions of Service Management
- Organisations & People
- Political factors
- Environmental factors
- Information & technology
- Economical factors
- Social factors
- Partners & suppliers
- Legal factors
- Environmental factors
- Value streams & processes
- Technological factors
- Social factors
The service value system (SVS) represents how the various components and activities of the organization work together to facilitate value creation through IT enabled services.
It is important to note that the four dimensions of service management apply to all services being managed, as well as to the Service Value System (SVS) in general. It is therefore essential that these perspectives should be considered for every service, and that each one should be addressed when managing and improving the SVS at all levels.
Failing to holistically consider the value stream and processes dimension can lead to wasteful work, duplication of efforts, or worse, work that conflicts with what is being done elsewhere in the organization. Equally, ignoring the partners and suppliers dimension could mean that outsourced services are misaligned with the needs of the organization.
4 Dimensions
- Organisations & People
- Roles & Responsibilities
- Formal Organisational Structure
- Culture
- Required staffing & competences
- Information & technology
- Information & Knowledge
- Technologies
- Relationship between different SVS components
- Inputs and Outputs of activities and practices
- Partners & suppliers
- Sourcing Strategy
- Service Integration And Management (SIAM) (wherever required)
- Evaluation of contracts
- Contract Management
- Sourcing Strategy
- Value streams & processes
- Value Stream: a series of steps an organisation undertakes to create and deliver products and services to consumers
- Focus area: Integration and coordination
- Process: a set of interrelated or interacting activities that transform inputs into outputs
- Focus area: Organising activities, efficiency and effectiveness of activities
- Value Stream: a series of steps an organisation undertakes to create and deliver products and services to consumers
Applied to the organization and its SVS, the value streams and processes dimension is concerned with how the various parts of the organization work in an integrated and coordinated way to enable value creation through products and services. The dimension focuses on what activities the organization undertakes, and how they are organized, as well as how the organization ensures that it is enabling value creation for all stakeholders efficiently and effectively.
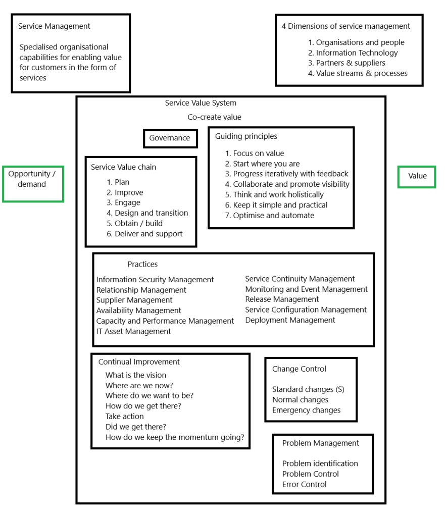
Service Value System
The purpose of the SVS is to ensure that the organization continually co-creates value with all stakeholders through the use and management of products and services.
For service management to function properly, it needs to work as a system. The ITIL SVS describes the inputs to this system (opportunity and demand), the elements of this system (organizational governance, service management, continual improvement and the organization’s capabilities and resources) and the outputs (achievement of organizational objectives and value for the organization, its customers and other stakeholders).
We move through these:
- Opportunity / demand (internal and external sources)
- Guiding Principles / Continual Improvement
- Governance / Practices
- Service Value Chain
- Governance / Practices
- Value
SVS components
- Guiding principles: Recommendations that can guide an organisation in all circumstances, regardless of changes in its goals, strategies, type of work, or management structure
- Governance: The means by which an organisation is directed and controlled
- Service value chain: A set of interconnected activities that an organisation performs to deliver a valuable product or service to its consumers and to facilitiate value realisation
- Practices: Sets of organisational resources designed for performing work or accomplishing an objective
- Continual improvement: A recurring organisational activity performed at all levels to ensure that an organisation’s performance continually meets stakeholders’
Service Value Chain Activities
The central element of the SVS is the service value chain, an operating model which outlines the key activities required to respond to demand and facilitate value creation through the creation and management of products and services.
To carry out a certain task, or respond to a particular situation, organizations create service value streams. Service value streams are specific combinations of activities and practices, and each one is designed for a particular scenario. Once designed, value streams should be subject to continual improvement.
Examples:
The development of a new application for a new client starts with initial engagement (pre-sale), proceeds to prototyping, agreements, development and eventually to release and support.
- Changing an existing app to meet new requirements of existing clients does not include pre-sale and involves development, testing and support in a different way.
- Fixing an error in a live application may be initiated in support, proceed with rolling back to a previous stable version (release), then to development, testing and release of a fix.
- Experiments with new or existing apps to expand the target audience may start with innovation planning and prototyping, then proceed to development and eventually to a pilot release for a limited group of users to test their perception of the changes made.
These are examples of value streams: they combine practices and value chain activities in various ways to improve products and services and increase potential value for the consumers and the organization.
Service Value Chain
Demand is in. Value is out.
- Plan: to ensure a shared understanding of the vision, current status and improvement direction for all four dimensions and all products across the organisation
- Improve: to ensure continual improvement of products, services and practices across all value chain activities and the four dimensions of service management
- Engage: to provide a good understanding of stakeholder needs, transparency, and continual engagement and good relationships with all stakeholders
- Design and Transition: to ensure that products and services continually meet stakeholder expectations for quality, costs, and time-to-market
- Obtain / Build: to ensure that service components are available when and where they are needed, and meet agreed specifications
- Deliver and Support: to ensure that services are delivered and supported according to agreed specifications and stakeholders’ expectations
ITIL Practices
The ITIL SVS includes 14 general management practices, 17 service management practices and 3 technical management practices.
Information Security Management: to protect the information needed by the organisation to conduct its business.
Relationship Management: to establish and nurture the links between the organisation and its stakeholders at strategic and tactical levels. It includes the identification, analysis, monitoring and continual improvement of relationshipd with and between stakeholders.
Supplier Management: to ensure that the organisation’s suppliers and their performance are managed appropriately to support the provision of seamless, quality products and services. This can include creating closer, more collaborative relationships with key suppliers to uncover and realise new value and reduce risk of failure.
Availability Management: to ensure that services deliver agreed levels of availability to meet the needs of customers and users.
Capacity and Performance Management: to ensure that services achieve agreed and expected performance, satisfying current and future demand in a cost-effective way.
IT Asset Management: to plan and manage the full lifecycle of all IT assets
Service Continuity Management: to ensure that the availability and performance of a service is maintained at a sufficient level in the event of a disaster.
Monitoring and Event Management: to systematically observe services and service components, and record and report selected changes of state identified as events.
Release Management: Waterfall / Agile / staged (released to a small number of users to ensure everything is working correctly before the release given to additional groups)
Service Configuration Management: to ensure that accurate and reliable information about the configuration of services, and the CIs that support them, is available when and where it is needed
- Configuration Item (CI): Any component that needs to be managed in order to deliver an IT service
Configuration management provides information on the CIs that contribute to each service and their relationships – how they interact, relate and depend on each other to create value for customers and users. This includes information about dependencies between services. This high-level view is often called a service map, or service model, and forms part of the service architecture.
Services are also treated as CIs, and configuration management helps the organization to understand how the many CIs that contribute to each service work together.
Deployment Management: to move new or changed hardware, software, documentation, processes, or any other component to live environments. It may also be involved in deploying components to other environments for testing or staging.
- Phased deployment
- Continuous delivery
- Big bang deployment
- Pull deployment
Continual Improvement: to align the organisation’s practices and services with changing business needs through the ongoing identification and improvement of services, service components, practices or any element involved in the efficient and effective management of products and services.
- What is the vision? Business vision, mission, goals and objectives
- Where are we now? Perform baseline assessments
- Where do we want to be? Define measurable targets
- How do we get there? Define improvement plan
- Take action Execute improvement actions
- Did we get there? Execute metrics and KPIs
- How do we keep the momentum going? Focus on marketing success, reinforcing new methods, institutionalise new behaviour
Change: the addition, modification, or removal of anything that could have a direct or indirect effect on services.
Change Control: to maximise the number of successful IT changes by ensuring that risks have been properly assessed, authorising changes to proceed, and managing a change schedule. The scope of change control is defined by each organization. It will typically include all IT infrastructure, applications, documentation, processes, supplier relationships and anything else that might directly or indirectly impact a product or service.
It is important to distinguish change control from organizational change management. Organizational change management manages the people aspects of changes to ensure that improvements and organizational transformation initiatives are implemented successfully. Change control is usually focussed on changes in products and services.
- Standard changes: low risk, pre-authorised changes that are well-understood and fully-documented, and can be implemented without needing additional authorisation. Often initiated as service requests, but may also be operational changes. Think S for SharePoint site access.
- Normal changes: changes that need to be scheduled, assessed and authorised following a standard process. Change models, based on the type of change, determine the roles for assessment and authorisation.
- Emergency changes: changes that must be implemented as soon as possible, for example, to resolve an incident or implement a security patch.
Incident: an unplanned interruption to a service, or reduction in the quality of a service.
Incident Management: to minimise the negative impact of incidents by restoring normal service operation as quickly as possible.
Problem: a cause or potential cause, of one or more incidents
Workaround: A solution that reduces or eliminates the impact of an incident or problem for which a full resolution is not yet available.
Known error: a problem that has been analysed and has not been resolved.
Problem Management: to reduce the likelihood and impact of incidents by identifying actual and potential causes of incidents, and managing workarounds and known errors.
- Problem identification: activities identify and log problems
- Problem control: activities include problem analysis, and documenting workarounds and known errors
- Error control: activities manage known errors
Service request: a request from a user or user’s authorised representative that initiates a service action that has been agreed as a normal part of service delivery.
Service Request Management: to support the agreed quality of a service by handling all pre-defined, user-initiated service requests in an effective and user-friendly manner. When new service requests need to be added to the service catalogue, existing workflow models should be leveraged whenever possible.
Service Desk: to capture demand for incident resolution and service requests. It should also be the point of communication for the service provider with all of its users. In other words, it should act as the entry point / single point of contact for the IT or service organisation.
- Local: a desk is co-located within or physically close to the user community it serves.
- Centralised Service Desk: can be more efficient and cost-effective, allowing fewer overall staff to deal with a higher volume of calls, and can also lead to higher skill levels through great familiarisation through more frequent occurence of events.
- Virtual Service Desk: through technology, it is possible to give the impression of a single, centralised Service Desk when in fact the personnel may be spread or located in any number or type of geographical or structural locations (home-working, secondary support group, off-shoring, outsourcing)
- Follow the Sun: combine two or more geographically dispersed Service Desks to provide a 24-hour follow-the-sun service.
Service Level Management: to set clear business-based targets for service performance, so that the delivery of a service can be properly assessed, monitored and managed against these targets.
Provides end to end visibility through:
- Establishing a shared view of the services and target service levels with customers
- Collection, analysis, storage, and reporting of the relevant metrics
- Perform service reviews
- Capture and report on service issues
The practice requires pragmatic focus on the whole service and not simply its constituent parts, so for example, simple individual metrics (such as % system availability) should not be taken to represent a whole service.
Watermelon SLA: In many cases, using single system-based metrics as targets can result in misalignment and a disconnect between service partners as to the success of the service delivery and the user experience. For example, if an SLA is only based on the percentage of uptime of a service, it can be deemed to be successful by the provider, yet still miss out on important business functionality and outcomes which are important to the consumer.